中國土木工程學會混凝土及預應力混凝土分會聯合中國混凝土與水泥制品協會混凝土工程質量及標準化分會擬定于2019年8月1日-4日在四川綿陽市舉辦“第十屆全國特種混凝土技術”交流會。2010年以來,全國特種混凝土技術交流會已經連續舉辦了9屆,已然成為行業內的頂級學術交流盛會,會議規模已經連續5年超過500人。本屆學術交流會繼續堅持“包容綜合、先導前瞻、學術與工程緊密結合”的辦會特色,為行業打造了學術交流平臺,匯聚了大量的信息、資源、人脈和行業正能量。大會將繼續廣泛涵蓋建工、鐵路、公路、橋梁、核電、水電、水工、冶金等多個行業,并匯聚眾多來自高校、科研院所、生產與施工企業、材料供應商等相關單位的知名專家學者,充分研討、交流有關特種混凝土及混凝土質量控制的學術思想、理論研究、應用技術、工程經驗、行業發展動態等。
熱烈歡迎建工、鐵路、公路、市政、核電、水電、水工、冶金等行業的同仁與會,共同研討、交流有關特種混凝土及混凝土質量控制的學術思想、理論研究、應用技術、工程經驗、行業發展動態等。
同時也現面向全國有關行業(建工、市政、建材、水工、鐵路、交通、核電、軍事、冶金、環境等)的相關單位及個人征集論文。論文經評審遴選后,將編纂會議論文集,并評選優秀論文進行表彰。同時,大會將邀請國內外著名學者、專家以及行業內權威與會,并做精彩的主題報告。
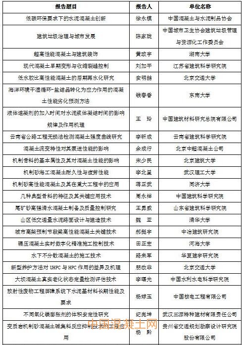
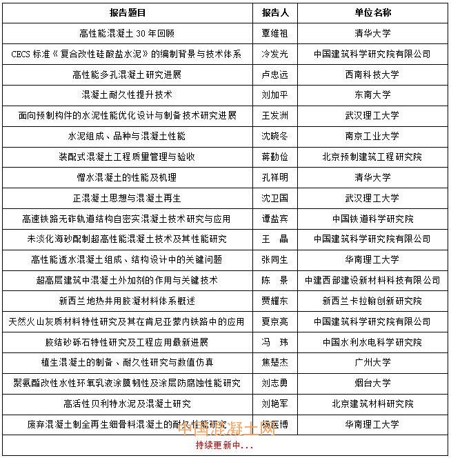
一、部分學術交流報告(排名不分先后)(持續更新中……)
二、會議時間、地點及費用
會議時間:2019年8月1日~8月4日。8月1日全天報到,2日~3日會議交流,4日參觀考察。
會議地點:四川綿陽市桃花島酒店
酒店地址:綿陽市經開區三江西路北段1號
會 務 費:1800元/人(含會務費、專家費、資料費等)。提交回執并且預訂住宿的代表,會務組優先安排并保證房間,房間類型以酒店實際入住情況為準。
說明:
①委員、CCPA混凝土質量及標準化分會會員,會務費為1600元/人;
②在校學生(憑學生證),會務費為1200元/人;
③住宿費標準450元/間/天,費用自理。
三、會議組織機構
四、報名及聯系方式
1、報名方式:
(1)E-mail報名:
請將以下信息通過E-mail發送到會議秘書處:[email protected]
姓名、單位、稅號、職稱/職務、電話、E-mail、通訊地址、郵編、參會人數等;
(2)郵寄或傳真報名表:填寫好本通知后面的報名表,寄給會議秘書處 周郅人 收
2、聯系方式
(1)北京
單 位:中國建筑科學研究院主樓C座18層
地 址:北京市朝陽區北三環東路30號
聯系人及電話:
周郅人(010-64517438,15313281595);
賀 陽(010-64517275,15110055580)
傳 真:010-8427 6512
電子郵箱:[email protected] (接收報名回執表等)
Q Q:564821638(會議會務咨詢)
網 址:http://www.cabr-concrete.com/
(2)綿陽
單 位:西南科技大學環境友好能源材料國家重點實驗室
西南科技大學材料科學與工程學院
地 址:四川省綿陽市涪城區青龍大道中段59號西南科技大學環境友好能源材料國家重點實驗室
聯系人及電話:
劉來寶(136 8969 1135);
李軍(136 5813 7493);
牛云輝(150 0816 2260)
傳 真:0816-2419492;0816-2419212
微信號:
中國建筑科學研究院高性能混凝土研究中心官方微信:CABRHPC。
1、登錄微信,點擊通訊錄,右上角‘添加朋友’,查找公眾號“CABRHPC”,
即可關注。
2、登錄微信,點擊發現,點擊掃一掃,掃描下方二維碼即可關注。
五、協辦與廣告征集
歡迎相關單位和企業共同協辦本次會議,歡迎各單位在會場進行產品展示或技術宣傳,具體事宜請與會議秘書處聯系。
六、考察
會議結束后,代表可自行參加考察。
主辦單位:
中國土木工程學會混凝土及預應力混凝土分會
中國混凝土與水泥制品協會混凝土工程質量及標準化分會
協辦單位:
西南科技大學環境友好能源材料國家重點實驗室
西南科技大學材料科學與工程學院
承辦單位:
建研建材有限公司
會視互聯(北京)信息技術開發有限公司
支持單位:
全國高性能混凝土推廣應用技術指導組
全國混凝土標準化技術委員會
中國建筑學會建筑材料分會
中國建筑科學研究院建筑材料研究所
贊助單位
貴州四方聯達科技有限公司
附件一、報名回執表(點擊閱讀原文下載附件:通知、回執、模板)
附件二、往屆回顧
“第九屆全國特種混凝土技術”交流會專家報告:
















